-
最新发布
-
高考志愿规划师
-
蜻学高报师培训
-
志愿填报品牌加盟
-
付费填报指导
-
各省志愿表
高考志愿规划师热门话题
高考语文:50组高中文言核心词汇汇总表
《高考语文:50组高中文言核心词汇汇总表》PDF下载 整理自互联网,仅供学习参考使用,如有侵权问题请联系管理员删除 内容…
高考化学:常见物质的性质、用途及转化关系
《高考化学:常见物质的性质、用途及转化关系》PDF下载 整理自互联网,仅供学习参考使用,如有侵权问题请联系管理员删除 内…
高考数学:根号型函数十二大值域问题汇总
《根号型函数十二大值域问题汇总》PDF下载 整理自互联网,仅供学习参考使用,如有侵权问题请联系管理员删除 内容预览
高考语文16个高考高分思辨金句+精彩语段+运用主题
《高考语文16个高考高分思辨金句+精彩语段+运用主题》PDF下载 整理自互联网,仅供学习参考使用,如有侵权问题请联系管理…
2362所高校毕业去向落实率最新数据汇总.xlsx
2362所高校毕业去向落实率最新数据汇总.xlsx
2026 CSRankings全球计算机科学排名
2026 CSRankings全球计算机科学排名
2026年泰晤士世界大学学科排名中国内地高校上榜学科完整名单
《2026年泰晤士世界大学学科排名中国内地高校上榜学科完整名单》xlsx表格下载 学科名称 学校名称 总排名 艺术与人文…
山东:2026年艺术类统考各类别专业成绩一分一段表
来源:山东省教育招生考试院 山东省2026年普通高等学校招生美术与设计类专业统一考试成绩一分一段表 山东省2026年普通…
211大学,一个月内连续成立2所新学院
1月31日,苏州大学律师学院正式揭牌。这也是苏州大学时隔一个多月再成立新学院。苏州大学接连布局科技商学院和律师学院,标志…
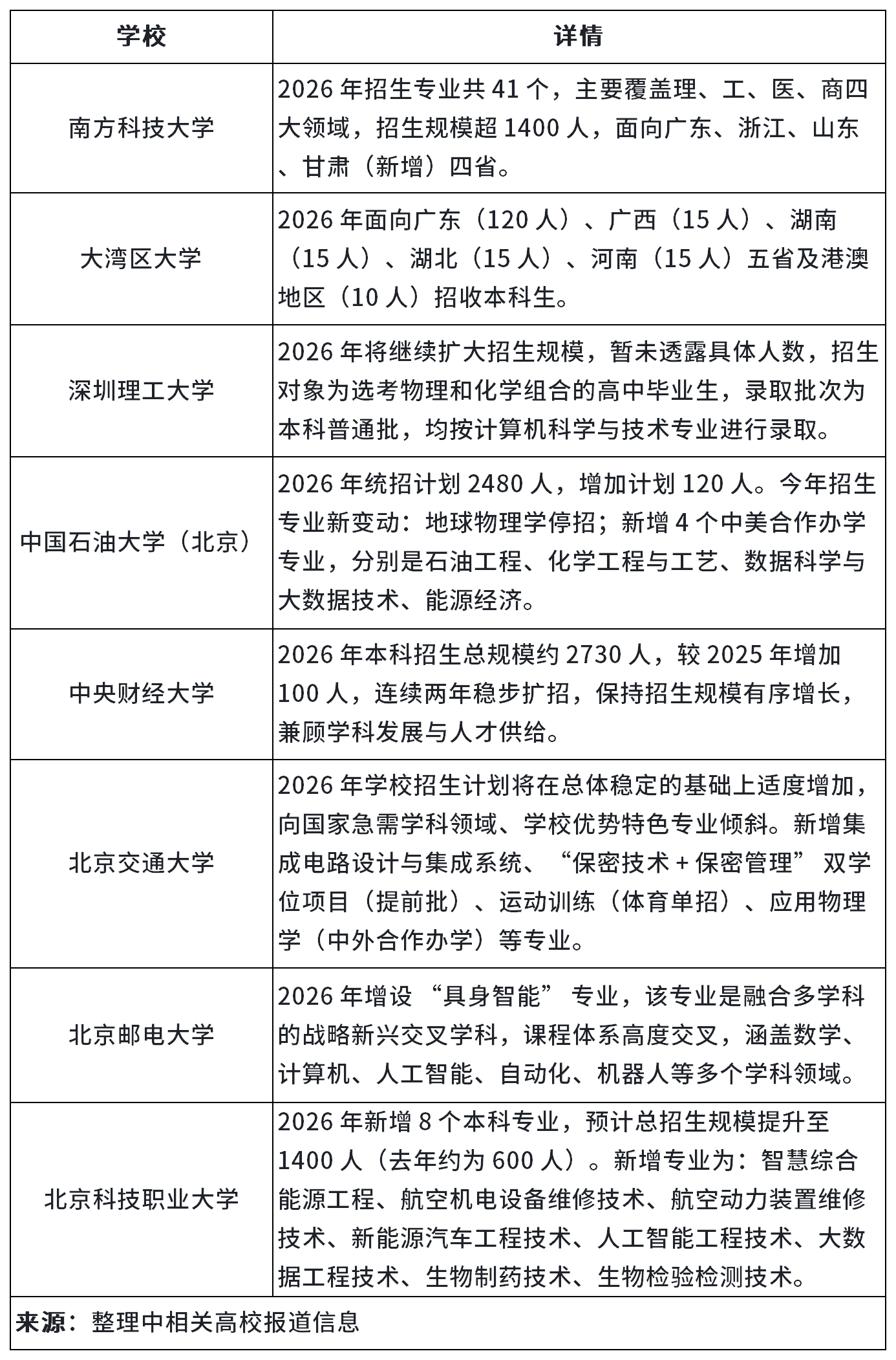
高考志愿规划师请注意!2026年高考招生四大新趋势,直接影响你的专业建议
各位规划师朋友,还有关注高考志愿规划行业的小伙伴们,教育部关于2026年高考招生工作的通知发布了,信息量不小。这份通知不…
孩子该留在本省上大学,还是该出去闯一闯?
高考志愿规划师朋友们,最近是否也频繁被家长问到一个经典难题:孩子该留在本省上大学,还是该出去闯一闯?这个问题看似简单,背…
低分段考生注意!教育部划定专科报考新边界,这些专业慎选
高职专业风向变了,规划师得这么看 教育领域的一举一动,都牵动着千万家庭的未来选择。最近教育部发布的一则通知,为2026年…
华为京东联手高校办学院!这三个校企合作项目,高考志愿规划师必须知道
各位高考志愿规划师,以及关注教育赛道的朋友们,是否注意到一个显著趋势?高校的围墙正在被打破,产业与教育的融合已进入深水区…
工科四大天王怎么选?计算机/电子信息/自动化/电气全解析
在工科领域,计算机、电子信息、自动化、电气四大专业凭借强劲的就业竞争力和发展潜力,被称为工科四大天王。每年高考志愿填报季…
教育部官宣智能制造国家队!这16所高校拿下核心资源,志愿规划师速看
高考志愿规划正迎来一个全新的变量,一项足以重塑专业格局的国家级计划。 近期,教育部101计划重磅扩容,智能制造领域明确由…
医学专业避坑指南:这些“伪医”专业,正在消耗学子的黄金十年
高考志愿填报季,总有一些专业披着光鲜的外衣,让无数家庭前赴后继。医学领域更是重灾区。在许多家长心中,孩子穿上白大褂,就等…
志愿规划师警惕:这五个昔日热门赛道,正在让家庭返贫边缘徘徊
高考志愿填报,绝非仅仅是将一个高分送进一所名校。它是一次家庭资源的战略投资,一个关于未来十年职业路径的决策。对于专业的高…
单场引流50+,现场转化率30%:揭秘寒假“学霸归来”全套执行SOP
寒假“学霸归来” 很多做高报(高考志愿填报)的校长跟我抱怨:“张总,这一到年底,家长都忙着办年货、等过年,给孩子报志愿的…
新“双高”计划启动!这个高考志愿蓝海,你抓住了吗?
深圳信息职业技术大学的微电子学院实训中心里,学生们正通过产业级的芯片封测生产线进行实操,这条与华为、中芯国际共建的生产线…
2026志愿规划新视角:九大前沿赛道解析,抓住未来十年人才红利
高考志愿规划工作正面临一场深刻的变革。传统的热门专业榜单已经不足以应对快速变化的时代,国家战略与科技前沿正以前所未有的力…
面对快速变化的就业市场,大学生选择专业时应如何权衡?
就业市场,像一阵疾风,吹皱了许多传统的择业观念。人工智能公司估值飙升,而部分昔日热门专业的毕业生却面临激烈的岗位竞争。这…
2024届高职毕业生毕业半年后月收入增长最慢的前十位专业类
2024届高职毕业生毕业半年后月收入增长最慢的前十位专业类 从2024届与2022届高职毕业生毕业半年后月收入的对比情况…
“十五五”规划定调!这些专业才是未来的真·风口
家有小考生的爸爸妈妈集合!高考填志愿,是不是最怕“跟错风”?别担心,国家已经为我们画好了未来5-10年的发展蓝图——“十…
辽宁高考提前批大变革:A、B分段投档,报考机会翻倍!
辽宁省招考委发布最新公告,2026年起高考普通类本科提前批将一分为二,原有的顺序志愿与新增的平行志愿并存,将为近90所高…
考不上本科,该走单招还是冲高考?志愿规划师的黄金决策指南
面对一个预计考不上本科的考生,家长和考生自己常常陷入焦虑与迷茫。是提前选择高职单招锁定专业,还是奋力一搏参加高考争取一线…
大类招生收紧!教育部新规下,2026届高考志愿怎么填才不踩坑?
各位关注高考志愿规划的朋友们,最近有个重要消息值得关注。教育部发布2026年普通高校招生工作通知,其中明确提出要严控大类…
志愿填报五大“自毁”操作,专业规划师如何一眼识破?
每一次退档背后,几乎都有同一个被忽略的细节。 “老师,我家孩子考了580分,您看能上哪个好学校?”每年志愿填报季,类似的…
人口结构巨变下的新机遇:高考志愿规划师必须关注的银发经济专业新赛道
当人口结构的变化以百万为单位呈现时,它所撬动的不仅是社会政策,更是未来十年的人才需求与职业版图。最新数据显示,我国老龄化…
